首页
医院概况
科室介绍
医院新闻
国医堂
护理风采
科研教学
人力资源
健康体检
党建工作
院务公开
法治宣传
民族医
临床特色
门诊
健康教育
黔南州中医医院
菜单
首页
医院概况
领导班子
医院简介
医院文化
医疗设备
科室介绍
国家重点专科
省级重点专科
州级重点专科
临床科室
医技专科
医院新闻
视频新闻
新闻动态
收费项目公示
采购公示
国医堂
诊室介绍
特色疗法
就医通道
护理风采
诊室介绍
护理动态
护理风采
护理培训
护理文化
科研教学
科研教学
图书管理
继续教育
实施教学
下载专区
人力资源
工作动态
人才招聘
人事政策
公示栏
通知公告
文件下载
干部任免
健康体检
中医健康特色
体检意义
体检套餐
体检注意事项
体检结果
预约挂号
党建工作
党办介绍
精神文明建设
医德医风建设
党建工作
药品排名
院务公开
便民政策
医疗资质及政策法规
就医须知及流程
其他
法治宣传
民族医
临床特色
门诊
门诊
国医堂
健康教育
收费项目公示
当前位置:
首页
»
医院新闻
»
收费项目公示
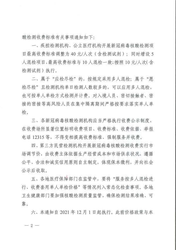
黔医保发〔2021〕77号-省医保局 省发展改革委 省财政厅 省卫生健康委关于调整新型冠状病毒核酸检测项目收费标准的通知
时间:2021-12-02
分享
分享到微信
分享到朋友圈
分享到微博
微信扫一扫即可分享
上一篇:
省医保局关于关于制定部分医疗服务项目价格(试行)的通知
下一篇:
贵州省医保局等四部门关于调整新型冠状病毒核酸检测项目收费标准的通知
回到顶部